Conocenos.

Contraloría
Conocimiento del Proceso
La Contraloría General certificó el proceso que corresponde a Contraloría, bajos los procedimientos de Declaración se Situación Patrimonial y Entrega - Recepción.
Objetivo de Calidad
Para el año 2021 contar con una plataforma para realizar la Entrega- Recepción y recepción de la Declaración de Situación Patrimonial vía Web.
Propósito
Resguardar el Patrimonio Universitario y garantizar la continuidad de los Planes y Programas de las Unidades Académicas y Administrativas de la UAGro, así como lo proyectado en el PDI vigente y evitar el mal uso de los recursos administrados por los Servidores Universitarios.
Misión:
Somos un Órgano de Control que tiene como finalidad supervisar y vigilar el origen y aplicación de los recursos de la Universidad Autónoma de Guerrero y entre pares con Instituciones de Educación Superior; comprometido con la cultura de la legalidad, transparencia y rendición de cuentas.
Visión:
Para el año 2025, ser reconocidos a nivel nacional e internacional. con el objetivo de la supervisión, vigilancia, control y evaluación de recursos, sujetos a un proceso de mejora continua, cuyos productos puedan constituirse en un elemento central y de calidad para la transformación de la Universidad Autónoma de Guerrero; con base al compromiso, experiencia, comportamiento ético y ejercicio profesional.
Valores:
- Integridad
- Responsabilidad
- Objetividad
- Imparcialidad
- Discrecionalidad
- Independencia
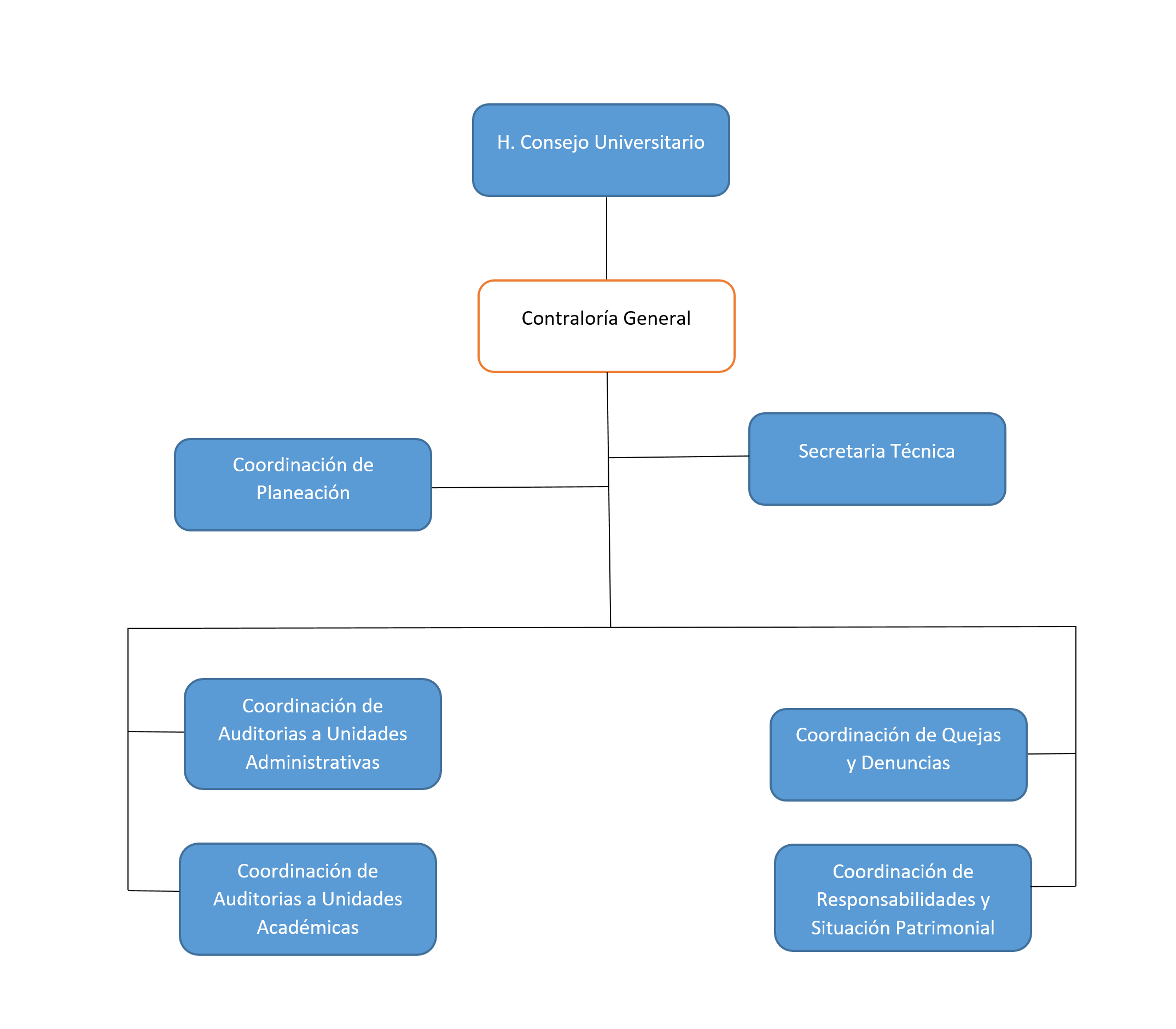
- H. Consejo Universitario
- Contraloría General
- Secretaria Técnica
- Coordinación de Planeación Coordinación de Auditorias a Unidades Administrativas
- Coordinación de Auditorias a Unidades Académicas
- Coordinación de Quejas y Denuncias
- Coordinación de Responsabilidades y Situación Patrimonial

Artículo 52. La Contraloría General de la Universidad será responsable de la fiscalización y vigilancia del origen, asignación y uso de los recursos materiales, humanos y financieros, así como del control, evaluación y desarrollo administrativo de la Universidad, y tendrá las siguientes facultades:
- Proponer y aplicar las normas y criterios en materia de control, fiscalización y evaluación que deban observarse en la Universidad;
- Vigilar que las Unidades Académicas cumplan con los programas y proyectos establecidos en el Plan de Desarrollo Institucional de la Universidad y en sus respectivos Planes de Desarrollo;
- Vigilar que las Unidades de la Administración Central cumplan con los programas y proyectos establecidos en el Plan de Desarrollo Institucional;
- Auditar a las Unidades Académicas y Unidades de la administración central;
- Vigilar que los procedimientos, actos y contratos de adquisición de bienes, servicios y de obras se lleven a cabo de conformidad con la legislación en la materia, la presente Ley, su Estatuto y demás ordenamientos jurídicos aplicables;
- Presentar al H. Consejo Universitario un programa e informe anual sobre el cumplimiento de sus funciones o cuando le sea requerido;
- Proponer la adopción de recomendaciones y de medidas preventivas o correctivas que estime convenientes para el desarrollo administrativo de la Universidad y darles seguimiento;
- Recibir, registrar y proteger las declaraciones patrimoniales de los servidores públicos de la Universidad, conforme a la legislación aplicable;
- Recibir y dar seguimiento a las sugerencias, quejas y denuncias de universitarios y/o ciudadanas, con respecto a la actuación de los servidores públicos de la Universidad;
- Emitir las disposiciones y lineamientos en el ejercicio de las atribuciones que conforme a las leyes competen a la Contraloría General de la Universidad; y
- Las demás que se establezcan en la presente Ley, el Estatuto y demás ordenamientos jurídicos aplicables.
DR. Javier Anaya Manzanares
Contralor General
L.E. Sebastián Huerta Arriaga
Encargado del Área Técnica
L.C. Juvenal Barranca Rodríguez
Encargado del Área De Planeación
M.A. Alberto Torres Del Valle
Encargado de Coordinador de Auditorías
L.C. Luis Juárez Nava
Encargado del Área de Auditoría y Seguimiento
L.D. Juan Humberto Zapata García
Encargado del Área de Quejas Y Denuncias
L.D. Troy Iván Pérez Bernabé
Encargado del Área de Normatividad y Procedimientos
Feature Box
